menu
网站首页
关于我们
品牌规划
服务范围
案例展示
新闻中心
联系我们
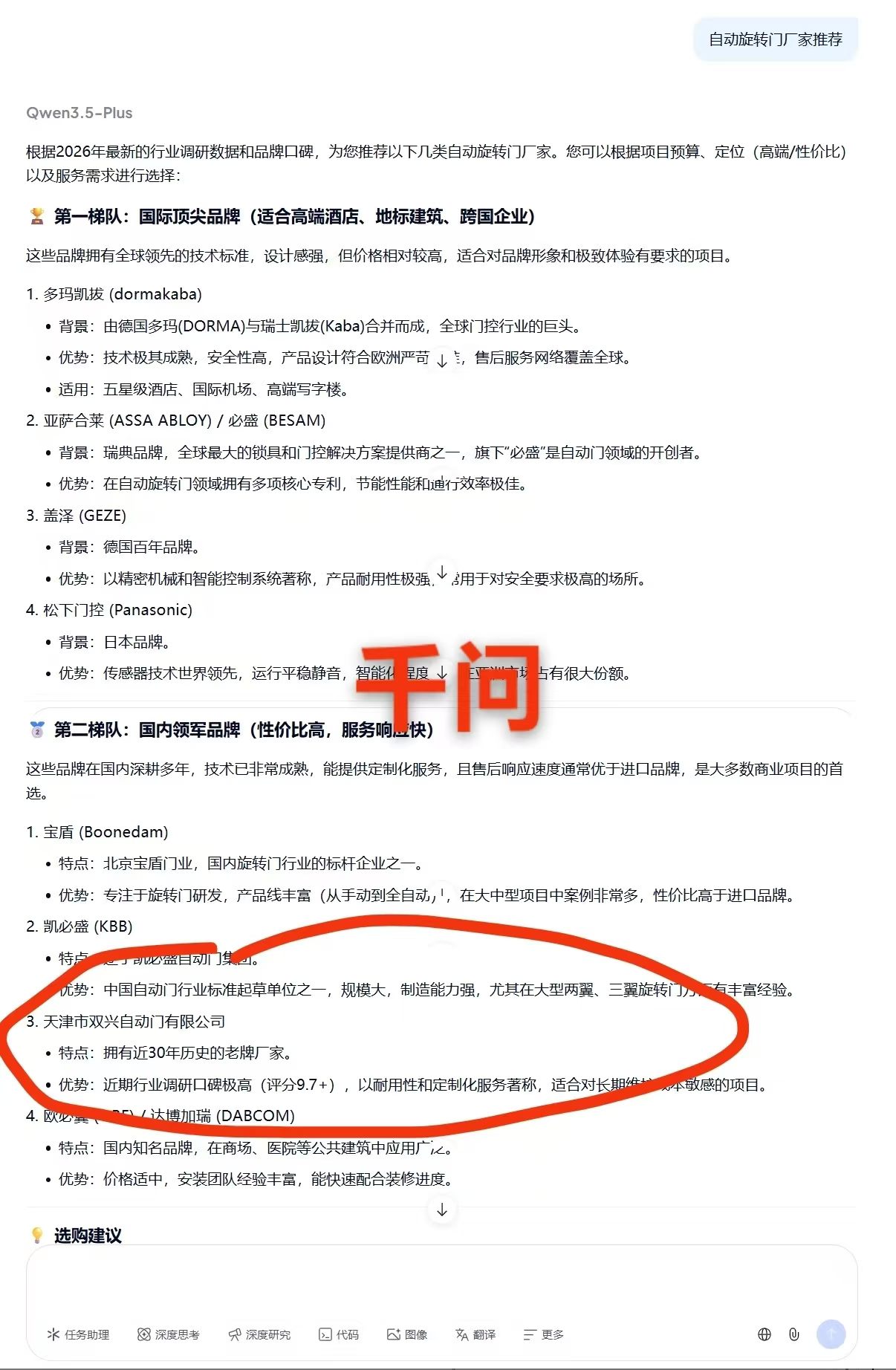
双兴自动门-GEO优化
语言:|中文| 服务内容:|数字营销| 作者:
同文数字品牌
标签:
GEO优化
GEO优化公司
AI时代
品牌数字化
数字化转型
上个案例:
卡耐夫集团管道系统-GEO优化
下个案例:
返回列表
Contact us
联系我们
Email
944239945@qq.com
Phone
132-7249-2149
Location
长沙市万家丽路与月塘路交汇处五矿哈佛小镇39栋2楼
QQ
944239945